• Rajbhasha Patal
  • RTI
  • Internal Complaints Committee (ICC) – Women
  • Citizen’s Charter (PDF)
Skip to Main Content

English | Hindi

Department of Science and Technology
Agharkar Research Institute
ARI-MACS
  • HOME
  • ABOUT US
    • ARI
    • MACS
  • RESEARCH
    • BIODIVERSITY AND PALAEOBIOLOGY
    • BIOENERGY
    • BIOPROSPECTING
    • DEVELOPMENTAL BIOLOGY
    • GENETICS AND PLANT BREEDING
    • NANOBIOSCIENCE
  • PEOPLE
    • ADMINISTRATIVE STAFF
  • LIBRARY
  • SCIENCE@ARI
    • PROJECTS
    • PUBLICATIONS
    • PATENTS
    • TECHNOLOGIES DEVELOPED
    • COLLABORATIONS
  • SERVICES@ARI
    • REPOSITORIES
    • ANALYTICAL SERVICES
    • CONSULTANCY SERVICES
  • SCIENCE FOR SOCIETY@ARI
    • FARMER’S CORNER
    • OUTREACH
    • ACTIVITIES
  • HUMAN RESOURCE@ARI
    • PHD PROGRAM
    • MASTERS PROJECTS
    • TRAINING/WORKSHOP
  • CONTACT
    • STAFF DIRECTORY

Home » Programmes to advance understanding of RTI

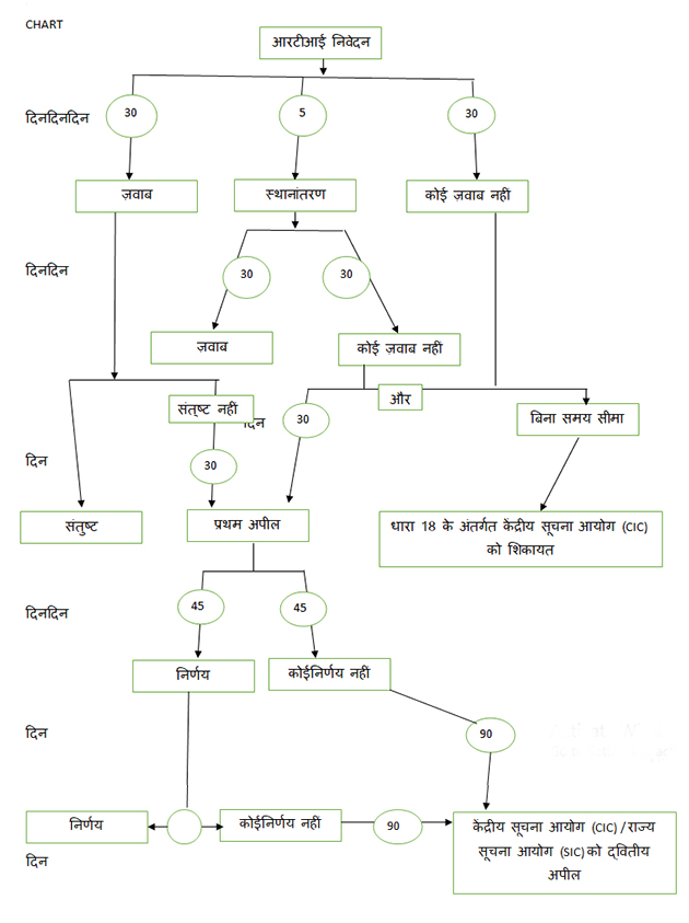
Programmes to advance understanding of RTI

https://rtionline.gov.in/

https://rti.gov.in/rtiact.asp

https://www.igotkarmayogi.gov.in/#/

Azadi Ka Amritmahotsav
Department of Science and Technology
Make In India
Digital India
My Gov

DigiLocker

MyScheme

Aadhaar

Data Platform
Single Sign-On
NHP India
Swachh Bharat
G20 Summit
National Portal of India

Contact

Agharkar Research Institute,
Maharashtra Association for the Cultivation of Science,
Gopal Ganesh Agarkar Road,
Pune – 411 004, Maharashtra, India.
Phone: +91-20-25325002
Email: director@aripune.org

Social Media

  • Follow
  • Follow
  • Follow
  • Follow

Important Links

  • Privacy Policy
  • Content Archival Policy
  • Copyright Policy
  • Content Contribution Policy
  • Moderation and Approval Policy
  • Content Review Policy
  • Hyperlinking Policy
  • Security Policy
  • Website Monitoring Plan
  • Contingency Management Plan
  • Terms & Conditions
  • Help
  • Sitemap
Last Updated : April 23, 2026

AGHARKAR RESEARCH INSTITUTE.

Maharashtra Association for the Cultivation of Science

(An Autonomous Institute of the Department of Science and Technology, Government of India)

Gopal Ganesh Agharkar Road, Pune – 411 004, India.

Copyright @2026. All rights reserved.
Site Designed, Developed & Maintained by Drushti Technet LLP

Breeder Seed Availability for Website 2024-25
Breeder Seed Availability for Website 2024-25

Specialization and division-of-labor in cells
Webinar on Pharma & Biopharma : How it works in industry
The Sun : Its hot atmosphere and its consequences
The prolific Macaques of India
Exploring a single nanometer at-a-time, new insights into underlying pathological cardiac remodeling in cardiomyopathy
Building a Science Outreach Platform
Rethinking water managerment : a river basin perspective